
發布時間:2024.01.22發布者:塑料異型材
塑料異型材就是橫截面是非圓形的擠出塑料制品,以塑料為主才(如夾鐵皮)的異型材,廣泛使用于建筑裝修等行業。
國家層面塑料異型材行業相關政策:
根據報告《中國塑料異型材行業發展趨勢研究與未來前景預測報告(2022-2029年)》顯示,近些年來,為了促進塑料異型材行業發展,我國頒布了多項關于支持、鼓勵、規范塑料異型材行業的相關政策,如中共中央辦公廳發布的《關于推動城鄉建設綠色發展的意見》完善綠色建材產品認證制度,開展綠色建材應用示范工程建設,鼓勵使用綜合利用產品。加強建筑材料循環利用,倡導綠色裝修,鼓勵選用綠色建材、家具、家電。
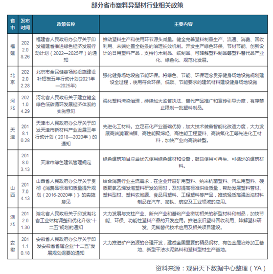
部分省市塑料異型材行業相關政策:
為了響應國家號召,各省市積極推動塑料異型材行業發展,發布了一系列政策推進塑料異型材產業發展,如《福建省人民政府辦公廳關于印發福建省推進綠色經濟發展行動計劃(2022—2025年)的通知》、《河北省人民政府關于建立健全綠色低碳循環發展經濟體系的實施意見》等。
本文關鍵詞:
塑料異型材